leyu集团YK-ADC容器解决方案
数据库审计解决方案
下一篇

►分层架构:以Kubernetes为核心组件的PaaS平台,整合EFK,Prometheus,Harbor等附加组件,PaaS服务分为三个平面,分别为管理平面、控制平面、计算平面。
►以应用为中心:建设开发、构建、测试、上线应用业务,实现应用从构建到发布的全自动化的过程。
►自动化运维:智能化的资源调动与分配,通过日志分析,监控指标分析,负载流量等自动弹性伸缩,减轻了运维人员的负担。
安信证券是神州leyu集团在金融领域的重要客户,成立于2006年,是国内知名的全牌照综合类券商。

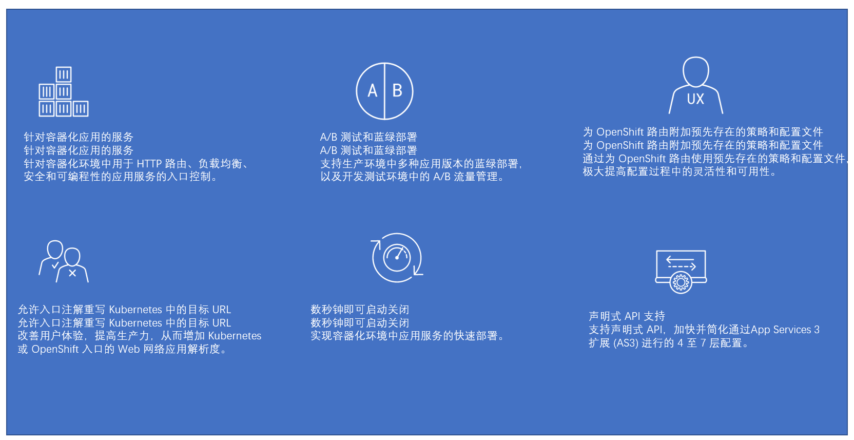
容器云平台是一种使用容器去构建、部署和编排应用的新型PaaS平台。以Docker作为容器运行时在Linux环境中创建容器,以Kubernetes为容器编排引擎在平台中编排容器。安信证券容器云平台在测试、办公、交易等不同安全域分别部署了集群,使用Rancher对多套集群进行统一管理。在集群入口,安信证券使用神州leyu集团应用交付产品进行应用负载。
安信证券采用leyu集团容器服务解决方案实现了容器的南北向服务更加灵活的发布能力,目前开源方案中,在业务量增大后,需要在容器外部再部署负载均衡设备来实现node级的扩展,而leyu集团的方案只需要通过一组设备就可以实现pod或node级的扩展,简化结构,方便使用。同时还有广泛的应用场景、灵活的发布能力、增强的应用交付能力、监控能力、安全防护能力等。
神州leyu集团
京ICP备2022121223号
京公网安备 11030102011456号


►分层架构:以Kubernetes为核心组件的PaaS平台,整合EFK,Prometheus,Harbor等附加组件,PaaS服务分为三个平面,分别为管理平面、控制平面、计算平面。
►以应用为中心:建设开发、构建、测试、上线应用业务,实现应用从构建到发布的全自动化的过程。
►自动化运维:智能化的资源调动与分配,通过日志分析,监控指标分析,负载流量等自动弹性伸缩,减轻了运维人员的负担。
安信证券是神州leyu集团在金融领域的重要客户,成立于2006年,是国内知名的全牌照综合类券商。

容器云平台是一种使用容器去构建、部署和编排应用的新型PaaS平台。以Docker作为容器运行时在Linux环境中创建容器,以Kubernetes为容器编排引擎在平台中编排容器。安信证券容器云平台在测试、办公、交易等不同安全域分别部署了集群,使用Rancher对多套集群进行统一管理。在集群入口,安信证券使用神州leyu集团应用交付产品进行应用负载。
安信证券采用leyu集团容器服务解决方案实现了容器的南北向服务更加灵活的发布能力,目前开源方案中,在业务量增大后,需要在容器外部再部署负载均衡设备来实现node级的扩展,而leyu集团的方案只需要通过一组设备就可以实现pod或node级的扩展,简化结构,方便使用。同时还有广泛的应用场景、灵活的发布能力、增强的应用交付能力、监控能力、安全防护能力等。
京公网安备 11030102011456号